
激光雷达是自动驾驶的眼睛,这项技术已经成为智能驾驶旗舰车型准标配。现在这双眼睛长什么样?以镭神车规混合固态激光雷达CH128X2为例,尺寸比上一代更缩小了,高度仅仅45mm,适合把激光雷达嵌入车顶。
现阶段,市面上已经有不同尺寸、用于不同应用场景的激光雷达,围绕“眼睛”的讨论,多是关于激光雷达的数量和摆放位置。
大公司总能给出参考答案:2022年百度推出第六代量产无人车——Apollo RT6,搭载了8颗激光雷达,共38个传感器,可以更大程度适应复杂的道路交通。
激光雷达市场需求正在暴增。仅在去年,就有多家车企发布了搭载激光雷达的车型。比如,量产车小鹏P5搭载了2颗激光雷达,整车价格不足20万;长城 WEY 摩卡、威马M7,同样将激光雷达的搭载数量增加到了3颗;Waymo第五代自动驾驶平台搭载的Pacifica运营车,搭载了5颗激光雷达,其与Zeekr合作的无人驾驶车,预测搭载了6颗……
激光雷达越来越被需要了,这也促进着激光雷达技术的快速发展。如果把时间轴调回到 2016 年,全球仅有一家能够量产64线激光雷达的制造商。当时,这种技术稀缺,不仅售价超过 7 万美元,且供货周期长达半年之久。而6年后的今天,在经历了技术迭代、资本热捧之后,多家咨询机构在研究报告中将2022年预判为激光雷达量产元年。
那么,激光雷达走向量产的背后需要哪些支撑?需求高起的同时,又如何降低成本实现量产?在激光雷达创造的巨大市场空间中,想要抓住中国市场的结构性机会又要具备什么条件?
01
激光雷达是 L3 级以上自动驾驶的必需品
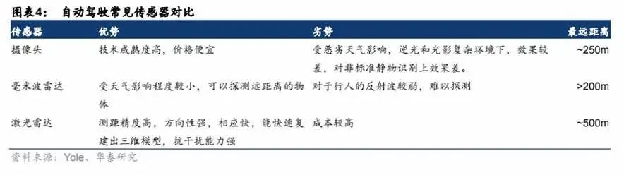
激光雷达被认为是“自动驾驶的眼睛”,用于智能车辆准确识别自身位置和周边环境,是自动驾驶在感知层必不可少的关键环节。
此前,对于这颗“自动驾驶的眼睛”是否应该是激光雷达,还存在以摄像头主导+毫米波雷达的 “视觉派”和以摄像头、激光雷达等多传感器融合方案的“多传感融合派”两种不同方案,但到了去年,随着自动驾驶从 L2 向 L3 级别迈进的步伐日趋坚定,后者的阵营越来越发庞大。
具体来说,以特斯拉为代表的视觉感知派认为,人类既然可以通过视觉信息+大脑处理,成为一个合格的驾驶者。那么摄像头+深度学习神经网络+计算机硬件,也能达到类似的效果,而且成本可以控制在较低的范围内。
不过,即使有海量数据来进行训练,纯视觉方案还是存在一些障碍,比如测距精度较差,稍远一点就无法获取有效精度;在蓝天白云等纯色或部分纯色的特定场景下,无法提取深度信息造成误判等。这些障碍,有时会严重影响到处于自动驾驶状态汽车的行驶安全,容易引发大众担忧。
相比来看,即使价位高昂,激光雷达的优势也很明显:精度较高、探测距离远、抗干扰能力强,可以主动检测周围多物体环境,获取周围环境点云构建3D环境模型,在雨雪、沙尘、大雾天气等极端天气和夜间也可以不受影响。因此,这种性能优势使得大多车厂将激光雷达列为面向L3级及以上级别自动驾驶不可或缺的感知器件。
自动驾驶厂商选择激光雷达实现上量的首要原因是需求拉动。随着自动驾驶和智能化带来的汽车产业革命,代表未来方向的智能汽车市场渗透率将不断提高,作为自动驾驶的眼睛,激光雷达等智能传感器的需求量,也随智能汽车的市场扩大而水涨船高。
例如,蔚来ET7标配的激光雷达供货方图达通,其长距离激光雷达位于宁波的产线已经安装完成,前期规划年产能10万台;另一家做车规级激光雷达的企业镭神与金龙、五菱、东风悦享、陕汽等达成合作,其C轮3亿元的融资也主要用于筹建产能达50万台的徐州生产基地及其全自动化产线。
此外,激光雷达需求端市场规模不仅限于自动驾驶,据 Frost&Sullivan 预测,2025 年全球激光雷达市场规模将达 135.4 亿美元,其中高级辅助驾驶、无人驾驶、车联网和服务机器人领域在激光雷达市场总规模的占比分别为 34.64%、26.30%、33.81%和 5.26%,仅中国激光雷达市场规模就将达到 43.1 亿美元。
其次,另一转折性因素是 L2 级自动驾驶向 L3 的升级。激光雷达由于探测精度高(5cm)、探测距离相对更长(0-300 米)、可构建环境 3D 模型、实时性好的优势,更能够满足 L3-L5 级别自动驾驶需求。所以,当车企普遍已经实现 L2 级别辅助驾驶、并向 L3 级别自动驾驶级别迈进时,激光雷达是实现自动驾驶的必要条件。
02
SPAD 技术是激光雷达成本降低的关键支撑
与其他视觉方案相比,激光雷达仍存在量产上的致命缺点:好货不便宜。2022 年能否如预期一样实现大批量生产,壁垒仍在于激光雷达成本的高低。
价格水平适中是实现量产的前提,激光雷达的价位也确实在逐年下降。比如,2017年,镭神智能将16线机械式激光雷达成本降低了 57%,而单机价格仍高达 2.2 万元;2019 年,其生产的 32 线激光雷达再次将成本拉低到市面价格的 50%,但仍不便宜;直到2020 年,32 线机械式激光雷达价格降至 3 万元、16线激光雷达降至6500元以内,才具备了实现量产装车的基础。
即使价位持续下降,现阶段车载激光雷达的单价仍普遍处于2000美元到上万美元的高位,哪怕实现量产也是一笔不小的成本。
那么,如何降低成本呢?首先需要对激光雷达产业链上游进行拆解。具体来说,按照此前媒体对 Velodyne(最早的激光雷达公司) VLP-16 BOM的成本拆解数据,预计激光器、探测器、光学部件、电路板、电机外壳及结构件成本占比分别为40%、35%、10%、10%和5%。
其中,在占比35%的探测器领域,技术突破可以实现降本增效目的。如果按照器件结构分类,探测器可以分为APD 探测器(雪崩式光电二极管)、SPAD 探测器(单光子雪崩二极管)以及 SiPM 探测器 (硅光电倍增管,是集成了多个单光子雪崩二极管的光电探测器件)等。目前,车载领域的探测器以APD为主,其他应用领域以SiPM居多。
就车载领域来说,想要降本,从 APD 向 SPAD 的研发创新几乎是探测器行业公认的发展方向。一方面是因为对车载领域的探测器提出了更高的要求,采用APD的激光雷达,存在体积大、成本高、不稳定的局限性,所以在相当长的一段时间内,APD都难以成为车载领域普及型的标准配置。
另一方面,SPAD在性能上要明显优于APD。APD(雪崩二级管)需要几百个光子才能有效检测,而SPAD(单光子雪崩二极管)仅需要一个光子就能有效检测。国金证券也曾在报告中指出,SPAD工作具有单光子探测能力,比传统APD增益能力提高约10万倍,可实现低激光功率下的远距离探测,功耗、体积较小,已成为研发创新方向。
但硬骨头难啃,SPAD 的制造工艺难度极高。具体来说,由于SPAD过于灵敏、受环境影响大,所以此前在科研领域研究较多,大规模民用的案例仍是空白。
SPAD 芯片厂商阜时科技创始人莫良华告诉 36 氪,SPAD 器件的研发落地有三个难点:一是 SPAD 器件是集材料、工艺、设计于一体的综合性课题,需要多种技术基础才能研发;二是芯片设计难度高,光子飞行速度很快,波长较短,要同时接收多个光子,在高速电路上将芯片做到低功耗;三是必须具备抗干扰能力。SPAD有高灵敏的优点,环境光和其他激光雷达发射信号均会对 SPAD 器件造成干扰,影响功效甚至失效。
因此,阜时科技从2019年开始布局激光雷达SPAD芯片研发,引入海外专家团队,联合内部资深芯片设计团队,用两年多的时间攻克工艺、器件和电路集成的难点,2021年成功流片,2022年批量交付客户。
因为入局门槛太高,所以研发SPAD的企业数量少、产品稀缺。目前市面上真正可以看到的车规级传感器,只有安森美的 Padion SPAD 和索尼的IMX459,而在中国市场,曾在国信证券研究报告中提及的SPAD 芯片企业,也只有阜时科技、灵明光子、芯辉科技、宇称电子等。
2022 年初,阜时科技已成功拿到头部车企激光雷达厂商的SPAD芯片定制订单,在国内先一步迈进车载激光雷达供应链,也是目前全球为数不多有能力量产车规级 SPAD 芯片的公司。
在这个玩家数量极少的领域,无论从技术先进性,还是专利数量角度,阜时科技都属业界头部。目前,阜时科技已开始向客户批量交付芯片,是国内最早交付激光雷达接收芯片的公司之一。截至7月,阜时已申请知识产权 749件,获授权 397件,全面覆盖 SPAD 芯片及激光雷达领域。
图片阜时科技12寸BSI工艺的SPAD晶圆
更重要的是,过往航天领域的SPAD器件主要采用砷化镓材料制作,阜时科技的突破性创新在于研发了硅基的SPAD,仅仅是APD成本的十分之一,且可用于民用激光雷达。如果将售价作为参考的话,索尼IMX459 样品价格大概是 200 美元/颗,而阜时科技凭借多年的产业深耕及与供应商的战略合作,产品价格可能更具竞争力。
这意味着,此前一直存在的激光雷达高价红灯,终于等来了绿色通行证。
03
谁能抓住中国市场的超车机会?
与多数科技产业相似,当大额资金开始进入产业时,往往是竞争开始出现激烈苗头的时候。这一点在中国的激光雷达市场尤甚。2021 年,全球激光雷达市场融资总额超 60 亿元人民币,中国公司拿到了其中的 58 亿。
资本入局的根本逻辑是对激光雷达市场空间的期待:按照Yole预测数据,激光雷达整体市场规模到2026年有望达到57亿美元,其中用于ADAS领域的激光雷达市场空间到 2026年有望达到 23亿美元,5年CAGR高达94%。
在这样的市场空间下,让人情绪高涨的是中国市场的超车机会——
体量巨大的中国市场与汽车智能化时代机遇交汇在一起,中国车企已然是全球最积极搭载激光雷达的客群,而激光雷达上游核心部件中主要依赖进口的发射端激光芯片、接收端探测器芯片、处理芯片等成为重点关注对象。
那么,在大市场、激烈竞争环境中仍能把握住“流水滔滔不绝”者,必然不能单凭勇气冒进,而是在发展过程中形成了自身的深厚技术积累。
自 2017 年发展至今,阜时科技已形成了激光雷达SPAD、屏下光学和3D视觉三大产品线。SPAD芯片不仅仅适用于固态FLASH激光雷达,也可以用于机械式、半固态式的激光雷达,甚至可以在OPA雷达中担任接收角色。其适用范围广泛,从消费电子领域的摄像头对焦、3D成像,到扫地机的室内导航、机器人及AGV的室外导航、定位,无人机的空地定位,以及自动驾驶领域,都可以看到SPAD芯片的身影。
力合基金投资阜时科技的项目负责人向36氪表示,阜时科技的整个发展历程实际上都是在做机器视觉产品,是以迭代式、矩阵式的方式在不同阶段推出创新型产品。
“比如现在主要研发的 SPAD 芯片,我们更愿意用‘与世界同步探索’的理念去看待它。面向未来,我们认为阜时科技的研发和产品落地能力不仅仅局限于自动驾驶,而是全系列不同应用场景的的激光雷达都可以用。更关键的是,除SPAD外,阜时的其他业务也体现了它的产品力,这些业务在我们认识阜时科技的时候就已具有不错的市场地位。”该项目负责人说。
先进的技术能力来自于优秀的研发团队。目前,超过200多名员工的阜时,研发人员占比超过70%。芯片设计团队成员平均拥有10年以上行业经验,主导设计的芯片历史累计出货近40亿颗,其专门用于前沿技术研究的内部研究院有近30人,部分是从海外招聘的深圳市高层次专业人才。
阜时科技创始人莫良华是模拟电路设计、混合信号芯片设计、芯片架构设计及系统设计等方面的资深专家,曾参与起草国家标准《生物特征识别防伪技术要求》。这位清华大学集成电路学院的博士生,在人机交互领域深耕20多年,带领团队在多技术领域达到世界前列,获授权100多件国内外专利(其中美国专利20件)。
技术的突破和成本的下降必将带来市场的井喷。就阜时科技而言,2021年订单比上年出现
10余倍的增长,而2022年订单同比增长也在10倍以上。
变量之下必有生机。随着电动化、智能网联化转型的加速,汽车行业迎来变革,产业格局也将发生变化。一直处于领先地位的欧美燃油车企将迎来转型挑战,与此同时,巨大的中国 C 端市场为中国企业创造了技术的创新实验田和丰收地。
谁能定义未来出行工具的样子?激光雷达量产的此刻,又如何能抓住结构性创新的中国机会呢?“扛旗者”不仅要有长期主义的坚定,也能抓得住批量交付的当下。

来源:36氪


All rights reserved © Copyright 2021Fortsense Co., Ltd.
Registration number:粤ICP备18121726号甘公网安备 62110202000092号